Published April 17, 2026
Navigate the Crystal Lake IL Housing Market: Key Insights for Buyers
Introduction
In the heart of Crystal Lake, the housing market flourishes, presenting a vibrant community where stunning landscapes and a welcoming atmosphere come together. This is a place where families can thrive, and homebuyers can envision their future. However, with the median property sale price showing a notable year-over-year increase, the market has become not just lively but also competitive. Buyers may feel a sense of urgency to act quickly to secure their dream homes.
But what if navigating this bustling landscape didn’t have to feel overwhelming? Imagine finding the perfect home in a community that not only offers recreational opportunities but also boasts excellent educational amenities. It’s possible to balance that urgency with informed decision-making. By taking a thoughtful approach, buyers can confidently explore their options and discover a home that truly fits their needs. With the right guidance, the journey to homeownership can be both exciting and rewarding.
Explore the Crystal Lake Housing Market Landscape
In Illinois, the body of water is more than just a scenic spot; it’s a vibrant community known for its beautiful landscapes, expansive parks, and a welcoming atmosphere for families. The Crystal Lake, IL housing market offers a variety of options, from single-family homes to townhouses and condos, catering to diverse buyer preferences. Living close to the water means residents can enjoy a wealth of recreational activities like boating, fishing, and hiking, making it a perfect choice for families and outdoor enthusiasts alike. The suburban density strikes a harmonious balance between community living and access to urban conveniences, with well-kept parks and schools enhancing the overall quality of life.
As of March 2026, the median property sale price in the Crystal Lake IL housing market is approximately $367,174, showing a significant year-over-year increase of 17.6%. In the Crystal Lake IL housing market, homes typically sell within an average of 45 days, indicating a competitive environment where properties are in high demand. The average sale-to-list price ratio in the Crystal Lake IL housing market is an impressive 99.9%, with approximately 34.1% of homes selling above their list price. This trend highlights the importance for buyers to act swiftly in securing their ideal homes.
Dream Real Estate stands ready to support buyers in the Crystal Lake IL housing market, armed with extensive local knowledge. Our team diligently tracks industry data, ensuring that clients receive accurate and timely information to make informed decisions. The local school system further enriches the community, with 26 public schools rated good or higher by GreatSchools, adding to the area’s appeal for families. The thriving Crystal Lake IL housing market, along with excellent educational opportunities and a wealth of leisure activities, makes this area a highly desirable destination for those seeking a balanced lifestyle in northern Illinois.

Analyze Current Market Indicators and Trends
In the current landscape of the Crystal Lake IL housing market, buyers may feel a mix of excitement and apprehension. With a median sale price of $364,000, reflecting a notable 17.6% increase from last year, it’s clear that the Crystal Lake IL housing market is thriving. Homes are selling quickly, averaging just 24 days on the market-much faster than the national average of 55 days. This swift pace can be daunting, but it also signals a vibrant opportunity for those ready to act.
As inventory levels have risen by 5-10%, buyers now have a broader selection to choose from. This increase in options means that while the market is competitive, it’s not overwhelming. Currently, the Crystal Lake IL housing market favors sellers, which can create a sense of urgency. However, understanding these dynamics can empower buyers to navigate the landscape with confidence.
In desirable neighborhoods, competitive bidding is to be expected. Yet, by grasping these economic indicators, buyers can plan their proposals and timing effectively. This knowledge is crucial in ensuring they remain competitive in this dynamic environment. Embracing the current market conditions with a clear strategy can transform potential anxiety into a confident approach, paving the way for successful homeownership.

Determine the Best Time to Buy and Key Strategies
Buying a home can feel overwhelming, especially when you think about the best time to make that leap. Typically, spring and summer are seen as the prime months, with a wealth of options available. But what if I told you that fall and winter can also be great times to buy? During these seasons, competition often dips, and you might even find better prices.
Imagine stepping into a home that feels just right for you, without the stress of bidding wars. To make this dream a reality, consider a few effective strategies:
- Getting pre-approved for a mortgage can really boost your offer's credibility. Sellers appreciate knowing you’re serious.
- Being flexible with your closing date can make your offer more appealing.
- Familiarize yourself with the trends in the [Crystal Lake IL housing market](https://dreamrealestate.org); this knowledge can help you craft a competitive bid that stands out.
Collaborating with a local real estate professional can also be a game changer in the Crystal Lake IL housing market. They bring invaluable insights into the market and can strengthen your negotiation position. In a region where homes are typically listed around $379,900, with single-family homes averaging $358,500 and condos at about $260,000, having an expert by your side can make all the difference. By embracing these strategies, you can confidently navigate the housing market and find a home that truly fits your needs.

Navigate the Home Buying Process: Steps and Considerations
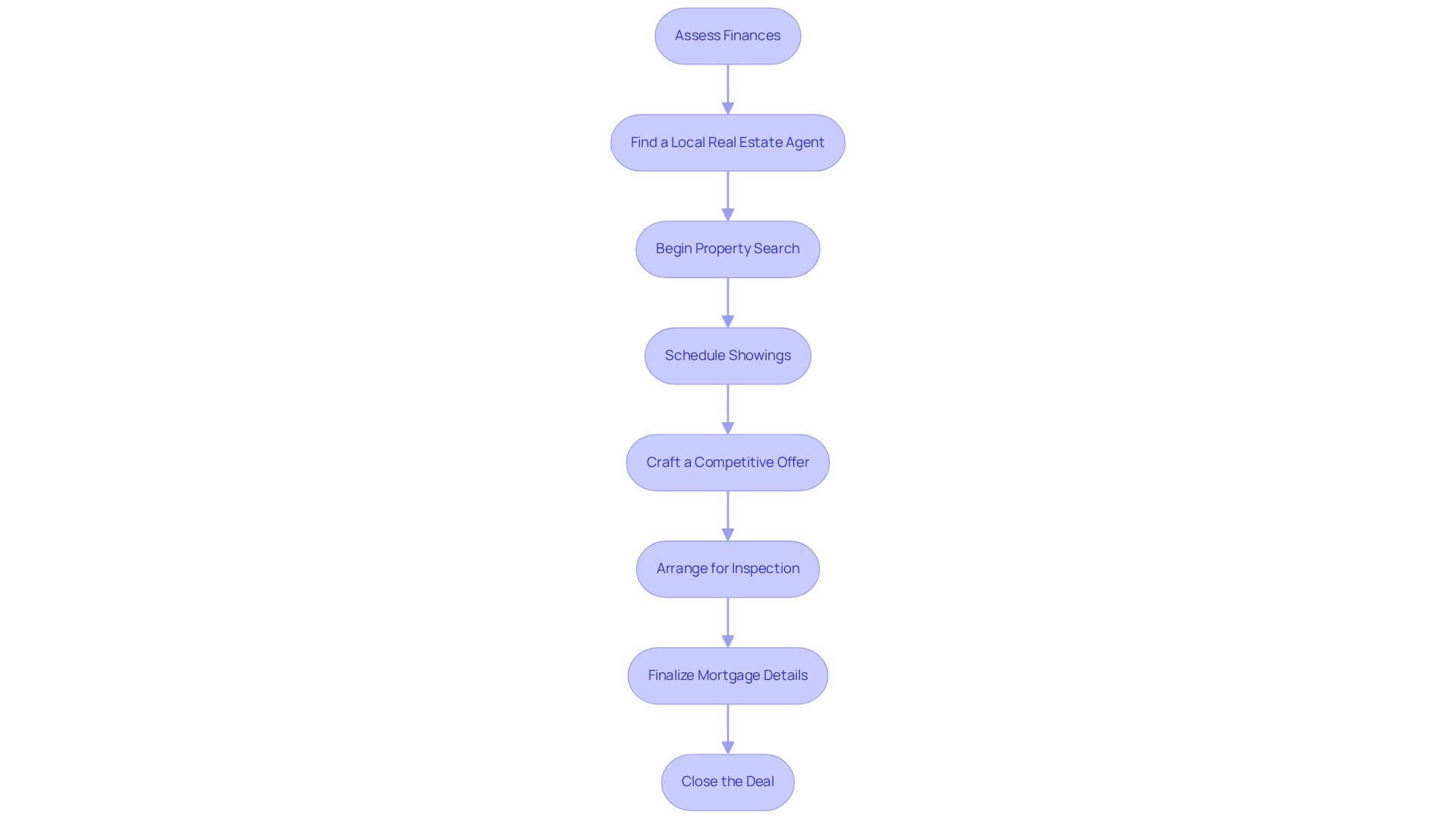
Navigating the home buying process in Crystal Lake can feel overwhelming, but it doesn’t have to be. By following a few essential steps, you can transform your experience into a positive journey that leads to your dream home.
- Before you begin, it’s important to assess your finances. Start by determining your budget and obtaining pre-approval for a mortgage. This crucial step sets the financial parameters for your home search, giving you clarity and confidence as you move forward.
- Next, finding a local real estate agent is vital. An agent who specializes in the Crystal Lake area brings invaluable knowledge of the market, including neighborhood dynamics, school ratings, and community amenities. This expertise can significantly enhance your buying experience, making you feel supported every step of the way.
- Once you have your agent, it’s time to begin your property search. Utilize online listings alongside your agent's resources to identify homes that meet your criteria. Local agents often have access to off-market listings, providing you with exclusive opportunities that you might not find elsewhere.
- As you explore properties, schedule showings to visit residences and neighborhoods. This firsthand experience is invaluable in assessing the suitability of a property and its surroundings. Consider factors like proximity to parks and lakes, which are significant lifestyle elements in Crystal Lake.
- When you find a property that resonates with you, collaborate with your agent to craft a competitive offer. Their local expertise will help you understand pricing trends and negotiate effectively, ensuring you feel confident in your decision.
- After your offer is accepted, arrange for a dwelling inspection to uncover any potential issues. This step is critical for ensuring the property meets your expectations and is a sound investment, giving you peace of mind.
- Next, work closely with your lender to finalize your mortgage details. Understanding your financing options is essential for a smooth closing process, allowing you to focus on the excitement of your new home.
- Finally, as you close the deal, review all documents carefully, sign the necessary paperwork, and take possession of your new residence. This final step marks the culmination of your home buying journey, a moment to celebrate your achievement.
Each of these steps is crucial for ensuring a smooth transaction and empowering you to make informed decisions throughout the buying process. By leveraging the expertise of local real estate agents and understanding the unique characteristics of Crystal Lake, you can navigate the Crystal Lake IL housing market with confidence and ease.

Conclusion
The Crystal Lake, IL housing market offers a wonderful opportunity for buyers looking for a lively community filled with diverse housing options. As median property prices rise and homes sell quickly, this market showcases a vibrant landscape that calls for awareness and thoughtful action from potential homeowners. The combination of recreational amenities and top-notch educational facilities adds to its charm, making it a sought-after destination for families and individuals alike.
In this article, we’ve explored key insights into the current trends and indicators shaping the Crystal Lake housing scene. With a median sale price hovering around $367,174 and homes averaging just 45 days on the market, the competitive nature of this market is clear. Buyers are encouraged to act swiftly and tap into the expertise of local real estate professionals to navigate the complexities of the buying process effectively. Moreover, understanding seasonal trends and employing strategic approaches can greatly increase the chances of securing a desirable property.
Ultimately, investing in the Crystal Lake housing market is more than just finding a house; it’s about embracing a lifestyle enriched by community, nature, and opportunity. As the market continues to evolve, staying informed and prepared will empower buyers to make confident decisions. Whether you’re purchasing your first home or embarking on a new chapter in your life, the right approach can turn the home-buying journey into a fulfilling experience. Embrace the possibilities that Crystal Lake has to offer and take that first step toward discovering your dream home in this thriving community.
Frequently Asked Questions
What is the Crystal Lake housing market known for?
The Crystal Lake housing market is known for its beautiful landscapes, expansive parks, and a welcoming atmosphere for families, offering a variety of housing options including single-family homes, townhouses, and condos.
What recreational activities are available for residents of Crystal Lake?
Residents can enjoy a wealth of recreational activities such as boating, fishing, and hiking, making it an ideal location for families and outdoor enthusiasts.
What is the median property sale price in the Crystal Lake housing market as of March 2026?
As of March 2026, the median property sale price in the Crystal Lake housing market is approximately $367,174, reflecting a significant year-over-year increase of 17.6%.
How quickly do homes typically sell in Crystal Lake?
Homes in the Crystal Lake housing market typically sell within an average of 45 days, indicating a competitive environment with high demand for properties.
What is the average sale-to-list price ratio in Crystal Lake?
The average sale-to-list price ratio in the Crystal Lake housing market is 99.9%, with about 34.1% of homes selling above their list price, highlighting the need for buyers to act quickly.
How does the local school system contribute to the appeal of Crystal Lake?
The local school system enhances the community's appeal, with 26 public schools rated good or higher by GreatSchools, making it an attractive area for families.
What support does Dream Real Estate offer to buyers in Crystal Lake?
Dream Real Estate provides extensive local knowledge and tracks industry data to ensure clients receive accurate and timely information, helping them make informed decisions in the housing market.
Why is Crystal Lake considered a desirable destination for homebuyers?
Crystal Lake is considered a desirable destination due to its thriving housing market, excellent educational opportunities, and a variety of leisure activities, offering a balanced lifestyle in northern Illinois.
